SPLICE: Smart Learning Content
A team of CS Education researchers gathered together as a Working Group at ACM SIGCSE 2014 and introduced the term “Smart Learning Content” (SLC) to describe a diverse set of interactive learning resources that were becoming increasingly more popular in CS Education [1]. A key goal of the SPLICE project to promote broader development and reuse of SLC in CS educational research and practice. Over the years, the SPLICE team has been studying best practices in SLC and collecting various types of SLC for its live catalog of SLC [2].
See the SPLICE Catalog at splice.cs.vt.edu.
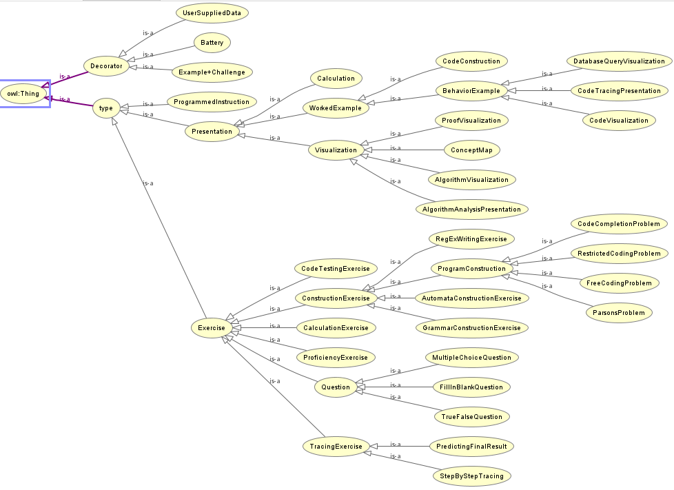
This work encouraged us to develop a taxonomy of smart learning content feature types. This taxonomy attempts to classify SLC by its type (worked examples vs problems), and the knowledge that it helps to develop (code tracing vs program construction).
The SPLICE project also develops protocols to support specifying SLC content, and for implementations to interconnect. See the SPLICE Working Groups for more information.
See the summary page for Smart Learning Content for a listing of systems and content collections.
[1] Brusilovsky, P., Edwards, S., Kumar, A., Malmi, L., Benotti, L., Buck, D., Ihantola, P., Prince, R., Sirkiä, T., Sosnovsky, S., Urquiza, J., Vihavainen, A., and Wollowski, M. (2014). "Increasing Adoption of Smart Learning Content for Computer Science Education". In: Proceedings of Working Group Reports of the 2014 on Innovation and Technology in Computer Science Education Conference, Uppsala, Sweden, ACM, pp. 31-57.
[2] Hicks, A., Akhuseyinoglu, K., Shaffer, C., and Brusilovsky, P. (2020). Live Catalog of Smart Learning Objects for Computer Science Education. In: Proceedings of Sixth SPLICE Workshop "Building an Infrastructure for Computer Science Education Research and Practice at Scale" at ACM Learning at Scale 2020, Virtual, August 12, 2020.
Get in Contact: cssplice@gmail.com
